

広域的な関係機関の連携を図り、情報共有、共通研修など主体的な活動を行うことで、障害者を取り巻く地域の課題を解決し、すべての障害者がより暮らしやすい地域社会の実現に向けて中核的な役割を果たします。
過去の組織図
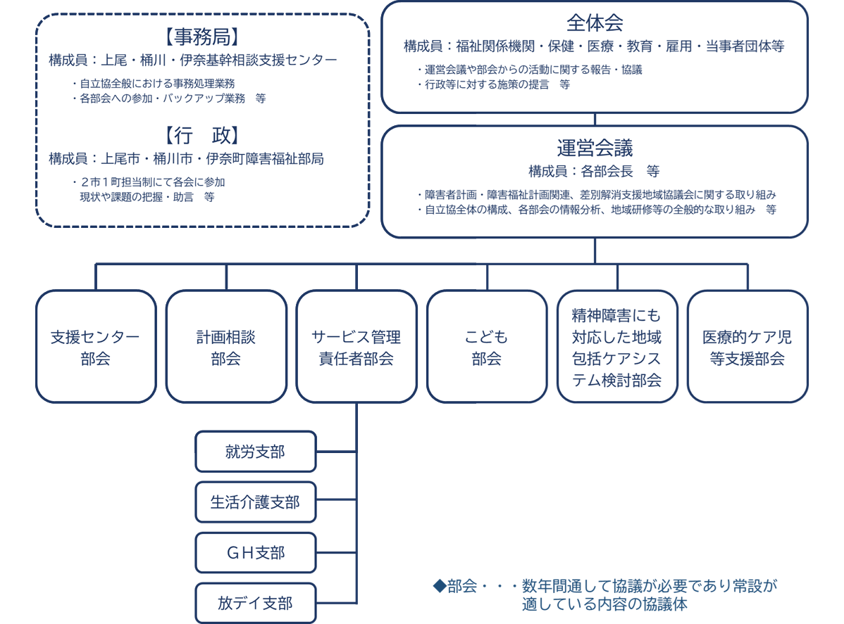
地域の代表者、教育関係者および医療関係者などで構成され、協議会全体の情報共有および行政等に対する施策提言を行います。
(2)運営会議
6つの部会の部会長があつまり、各部会の取り組みの共有や、各部会で上がった地域課題について協議します。
障害福祉計画に関する協議・差別解消地域支援協議会・日中サービス支援型グループホームの評価・報告の場等を担っています。
2市1町にある生活支援センター(相談支援センター)等および行政職員で構成され、協議会運営に係る企画立案や各部会で挙がった課題の分析などを行います。
6つの部会で構成されます。各分野の実務担当者が集まり、各部会で抽出された課題に対する解決策を協議し、運営会議や全体会に提案します。
月に1回、5つの障害者生活支援センター(委託相談事業所)と行政が集まり、事例検討やテーマを決めて勉強会、地域課題の共有などを行っています。
〇計画相談部会2市1町合わせて20以上ある計画相談事業所との連携の強化を図ります。3つのグループに分けてオンラインで毎月事例検討を行ったり、テーマを決めて勉強会を行っています。委託相談事業所との連携も重要なため、交流会も行います。
〇サービス管理責任者部会2市1町で事業所が多くあることから、以下の4つの支部に分けて活動をしています。また、年に2回、部会長と各支部長とで情報共有も行い、各支部の動きや課題について確認をしています。
・就労支部就労移行事業所、就労継続.(A型、B型)事業所の支援の質の向上と連携強化のための取り組みを行っています。事業所共通の課題に取り組むための研修の実施や、お互いの事業所見学会などを行います。
・生活介護支部生活介護事業所間の連携の強化や事業所での課題などを共有、検討をしています。連携を目的に新任職員等を対象に事業所間での交流会も行っています。
・グループホーム支部グループホーム事業所間連携の強化や、各事業所で抱える課題を協議することで支援の質の向上を図ります。
・放デイ支部放課後等デイサービス事業所同士の連携を強化するため、顔の見える形で連絡会を開催しています。事業所の抱える課題を共有し協議することで支援の質の向上を図ります。
〇こども部会就学前時期に特化し、地域の現状把握と課題整理を行っています。また、児童発達支援事業所や相談支援事業所等を対象とした勉強会を開催し、地域支援の質の向上を目指します。
〇精神障害者にも対応した地域包括ケアシステム検討部会圏域内における精神障害にも対応した地域包括ケアシステム作りに向けた検討を行っています。関係する様々な機関の役割、機能を互いに理解共有し連携の在り方を検討しています。
〇医療的ケア児等支援部会圏域内の医療的ケア児等(者、重度心身障害含む)の医療、福祉、教育について、関係機関と共有連携をはかりながら、ケア児等の生活の向上、家族の負担軽減について、協議して支援の具体化を目指します。
活動報告